电话:021-69515711
手机:13818065015
传真:021-69515712-
1049485
-
8459743
-
1993509414
:renrimarket
market@renri.com.cn
为了加强对放射性废液排放的监督管理,保障人体健康,保护环境,根据《中华人民共和国放射性污染防治法》《电离辐射防护与辐射源安全基本标准》《 医用放射性废物的卫生防护管理》等相关法规与标准的要求,考虑人为操作失误及放射性废液错误排放后可能引发的严重环境危
REN系列智能化辐射探头均可和REN300、REN300A、REN300B系列主机配套使用,也可以单独配套RenRiArea辐射区域监测软件使用。且具有RS485/RS232的通讯能力。所有探头均可单独外接报警灯,在超阈值的情况下就地给出声光报警。
本报警仪由REN300在线辐射安全报警仪和REN-3He-N中子探头和REN-NaI30伽玛探头组成。该辐射报警装置是采用特殊设计的前置放大电路,具有灵敏度高、操作方便、自动显示、数据存储和超阈值报警等特点,能实时给出x射线、γ射线、中子射线的辐射剂量率。考虑到现场操作、应急快速响应的需要,主机安装
REN200A型X、γ辐射个人剂量当量HP(10)监测仪(简称:个人剂量报警仪)内置高灵敏度盖格计数管为探测器,主要用来监测各种放射性工作场所中个人的X、γ以及硬β射线的辐射,具有响应快,测量范围宽的特点。能显示工作场所的剂量当量率和累积剂量,更换电池时,日期及累积数据能永久保存。可选配RenRiP
REN系列智能化辐射探头均可和REN300、REN300A、REN300B系列主机配套使用,也可以单独配套RenRiArea辐射区域监测软件使用。且具有RS485/RS232的通讯能力。所有探头均可单独外接报警灯,在超阈值的情况下就地给出声光报警。
1、测量射线类型:α、β、γ、X射线2、探测器:
REN系列智能化辐射探头均可和REN300、REN300A、REN300B系列主机配套使用,也可以单独配套RenRiArea辐射区域监测软件使用。且具有RS485/RS232的通讯能力。所有探头均可单独外接报警灯,在超阈值的情况下就地给出声光报警。
(一)REN-GM-L型 GM管
REN310型立柱式辐射监测系统,主要用于放射性监测场所的行人或行包通过的监测系统,采用大体积的闪烁体探测器作为探测器,具有体积小,便于携带,灵敏度高,误差小的特点,适用与核应急等特殊的放射性检测场合。该系统主要由安装在现场的立柱和远程计算机系统组成。立柱内置的
REN500L环境监测用X、γ辐射空气比释动能率仪采用超大尺寸、高灵敏的闪烁晶体作为探测器,反应速度快。主机内置探测器使得整机有更宽的测量范围。仪器满足《环境地表γ辐射剂量率测定规范》中低剂量部分的要求。该仪器除能测高能、低能γ射线外,还能对低能X射线进行准确的测量,具有良好的能量响应特性。此外通过
对空情报雷达站电磁环境防护要求(GB 13618-92)
2006/9/16 20:50:00
对空情报雷达站电磁环境防护要求
Requirements of electromagnetic enviroment
proteetion for air defense surveillance radar station
1 主题内容与适用范围
本标准规定了对空情报雷达站对高压架空输电线路、变电站、铁路、汽车公路和工、科、医射频设备等电磁辐射的防护要求,并规定了对空情报雷达站和其他无线电业务之间协调的依据。
本标准适用于工作频率为80~3000MHz频段内的对空情报雷达站。
2 术语
2.1 对空情报雷达站 air defense surveillance radar station
对空情报雷达站由对空情报雷达、询问机以及附属设备等组成,在防空和空中交通管制系统中,用来搜索、监视和识别空中目标,测定其坐标。对空情报雷达一般包括警戒、引导、测高、目标指示、航管雷达等。
2.2 雷达站电磁环境 radar station electromagnetic environment
雷达站周围,自然和人为的各种电磁辐射在雷达工作频段内的电磁能量、时间及空间分布的总体。
2.3 最大容许干扰电压 maximum permitted interference voltage
在不能完全避免有害干扰的条件下,根据干扰防护准则确定的雷达接收机输入端容许的最大干扰电压。
2.4 最大容许干扰场强 maximum permitted interference field strengrh
雷达接收机输入端干扰电压为最大容许值时,在雷达天线中心高度处的干扰场强。
2.5 雷达站防护间距 radar station protection distance
能满足干扰防护准则要求的雷达天线与各干扰源之间的最小间隔距离。
2.6 干扰时间 interference duration
雷达接收机输入端干扰电压超过最大容许值的持续时间。
2.7 电磁障碍物 electromagnetic obstacle
能对雷达所辐射的高频电磁波产生遮蔽和干扰影响的设施,统称电磁障碍物。
3 干扰防护准则
3.1 对空情报雷达在有源干扰不可避免的条件下,容许有不大于5%的探测距离损失。
3.1.1 对白噪声干扰,雷达接收机输入端的最大容许干扰电压为:
(1)
式中:Ujfmax---接收机输入端最大容许干扰电压有效值,μV;
Unf---等效到接收机输入端的系统噪声电压有效值,μV。取值见表1。
表1 接收机输入端等效噪声电压
| 频 率 MHz | 80~300 | 300~3000 |
| Unf μV | 0.77 | 0.85 |
3.1.2 对不同性质的随机高频脉冲干扰,在雷达接收机输入端的最大容许干扰电压为:
(2)
式中:C -- 相对于白噪声最大容许干扰电压的增量系数,取值见表2。
表2 不同性质随机高频脉冲干扰的增量系数
| 干扰源 | 高 压 架 空 输电线路、变电站 |
电气化 铁 路 |
汽车 公路 |
高 频 热合机 |
工业 电焊 |
高 频 理疗机 |
高频炉 |
| C | 3 | 4 | 4 | 4 | 5.4 | 5.4 | 5.4 |
3.1.3 对接收机通频带以外的调幅、调频干扰信号,在雷达接收机输入端的最大容许干扰电压。
3.1.3.1 接收机输入端对通频带外邻频干扰信号的最大容许干扰电压为:
(3)
式中:Uip△fmax---接收机通频带外的最大容许干扰电压峰值,dB(μV);
Ujpmax---接收机通频带内最大容许干扰电压峰值,取值见表3;
K△f---干扰信号频率偏离接收机工作频率△f时的接收机带外抑制系数,dB,取值见表4。
表3 接收机通频带内最大容许干扰电压
| 干扰种类 | 调 幅 | 调 频 | ||
| 频 段 MHz | 80~300 | 300~3000 | 80~300 | 300~3000 |
| Ujpmax dB(μV) | 6 | 6.9 | 18 | 18.7 |
表4 接收机带外抑制系数
| 频偏MHz | K△fdB | |
| 80~300MHz | 300~3000MHz | |
| 0.3 | 10 | —— |
| 0.5 | 20 | —— |
| 1.0 | 50 | —— |
| 1.5 | 63 | 10 |
| 2.0 | 70 | 33 |
| 2.5 | —— | 51 |
| 3.0 | —— | 62 |
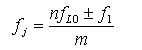
3.1.3.2 干扰信号频率fj满足(4)式条件时,在雷达接收机输入端的干扰电压应小于85dB(μV)。
(4)
式中:fj---干扰信号频率,MHz;
n---本振频率的谐波次数,正整数1,2,3;
fLO---接收机本振频率,MHz;
fI---接收机中频频率,MHz;
m---干扰频率的谐波次数,正整数1,2,3。
3.1.3.3 如果有两上或两个以上的干扰信号同时进入雷达接收机输入端,其频率满足产生二、三阶互调干扰条件时,其中一个干扰信号的电压应低于60dB(μV)。
3.1.3.4 在雷达接收机高放通带外,干扰信号频率不满足(4)式和互调干扰条件时,干扰信号电压应小于110dB(μV)。
3.2 电磁障碍物对雷达探测距离影响的损失,不超过探测距离的5%。
3.3 一次连接干扰时间不超过10s、两次干扰的间隔时间不少于10s、每小时累计干扰时间不超过工作时间的5%。
4 防护间距
对空情报雷达站对各种干扰源的防护间距见表5。
表5 防护间距
| 干 扰 源 | 防护间距,km | 备 注 | ||
| 80~300MHz | 300~3000MHz | |||
| 高压架空 输电线路 |
500kV | 1.6 | 1.0 | |
| 220~330kV | 1.2 | 0.8 | ||
| 110kV | 1.0 | 0.7 | ||
| 高压变电站 | 500kV | 3.0 | 1.2 | |
| 220~330kV | 1.6 | 0.8 | ||
| 110kV | 1.4 | 0.7 | ||
| 电气化铁路 | 国产机车 | 0.8 | 0.7 | |
| 非电气化铁路 | 0.6 | 0.5 | ||
| 汽车公路 | 高速、一级 | 1.0 | 0.7 | |
| 二级 | 0.8 | 0.7 | ||
| 高频热合机 | 1.2 | 1.2 | 从厂房算起 | |
| 高频炉 | P≤100kW | 0.5 | 0.5 | 有屏蔽的厂房, 从厂房算起 |
| 工业电焊 | P≤10kW | 0.5 | 0.5 | |
| 超高频理疗机 | P≤1kW | 1.0 | 1.0 | 从工作间算起 |
| 农用电力设备 | P≤1kW | 0.5 | 0.5 | |
注:a.特殊情况下,按干扰防护准则的要求,参照有关附录进行测算。
b.雷达对调幅、调频信号发送设备的防护间距按有关附录中的方法计算。

产品名称:REN800A型中子、X、γ辐射周围剂量当量(率)仪
产品描述:REN800A型中子、X、γ辐射周围剂量当量(率)仪内置一个进口He-3管和一个GM管作为探测器,能同时检测中子和X、γ射线。该仪器使用方便;灵敏度高、抗γ性能好、能量响应特性好。此外通过配套的RenRiRate辐射剂量管理软件可将存储的数据读出后分析。该仪器适用于环保、化工、水泥、煤矿、土木工程、
产品名称:REN500T长杆x-γ剂量率仪
产品描述: REN500T是手持式仪表可用来监测X、γ辐射剂量率。用于各种γ辐射场或环境γ辐射的监测工作。仪器配有伸缩长杆,可用于测量人员不易到达或有较强放射性存在的场所,为使用人员提供有效保护。此外通过配套的RenRiRate辐射剂量管理软件可将存
产品名称:REN500A型智能化х、γ辐射仪
产品描述: REN500A型智能化х、γ辐射仪(又叫环境监测用X、γ辐射空气比释动能(吸收剂量)率仪或便携式X、γ辐射周围剂量当量率仪)采用高灵敏的闪烁晶体作为探测器,反应速度快,具有较宽的剂量率测量范围。 该仪器除能测高能、低能γ射线外,还能对低能X射线进行准
产品名称:REN600型α、β表面污染测量仪
产品描述: REN600Bα、β表面污染检测仪采用闪烁探测法,用来检测放射性工作场所和实验室的工作台面、地板、墙面、手、衣服、鞋等表面受α或β(γ)放射性污染的程度,也可对密封型α、β同位素泄漏水平进行检测。仪器具有较高的探测效率;此外通过配套的 RenRiRate辐射剂量管理软件可将存储的数据读
产品名称:REN500型智能化χ、γ辐射仪
产品描述: REN500型智能化χ、γ辐射仪采用高灵敏的闪烁晶体作为探测器,反应速度快, 和国内同类仪器相比,该仪器具有更宽的剂量率测量范围。 该仪器除能测高能、低能γ射线外,还能对低能X射线进行准确的测量,具有良好的能量响应特性。此外通过配套的Re
产品名称:RenRiArea区域辐射监测系统
产品描述:为了加强对放射源和射线装置安全运行的监督管理,保障人体健康、保护环境,根据辐射防护三原则与国家相关标准的要求,考虑人为操作失误、射线装置和放射源意外故障等原因可能引发的放射性危害,有必要建设一套在线xγ射线监测报警系统。 在线式xγ射线监测报警系统通过计算机远程集中监测,完成对放射性







沪ICP备09065761号-12
沪公网安备 31011402001590号